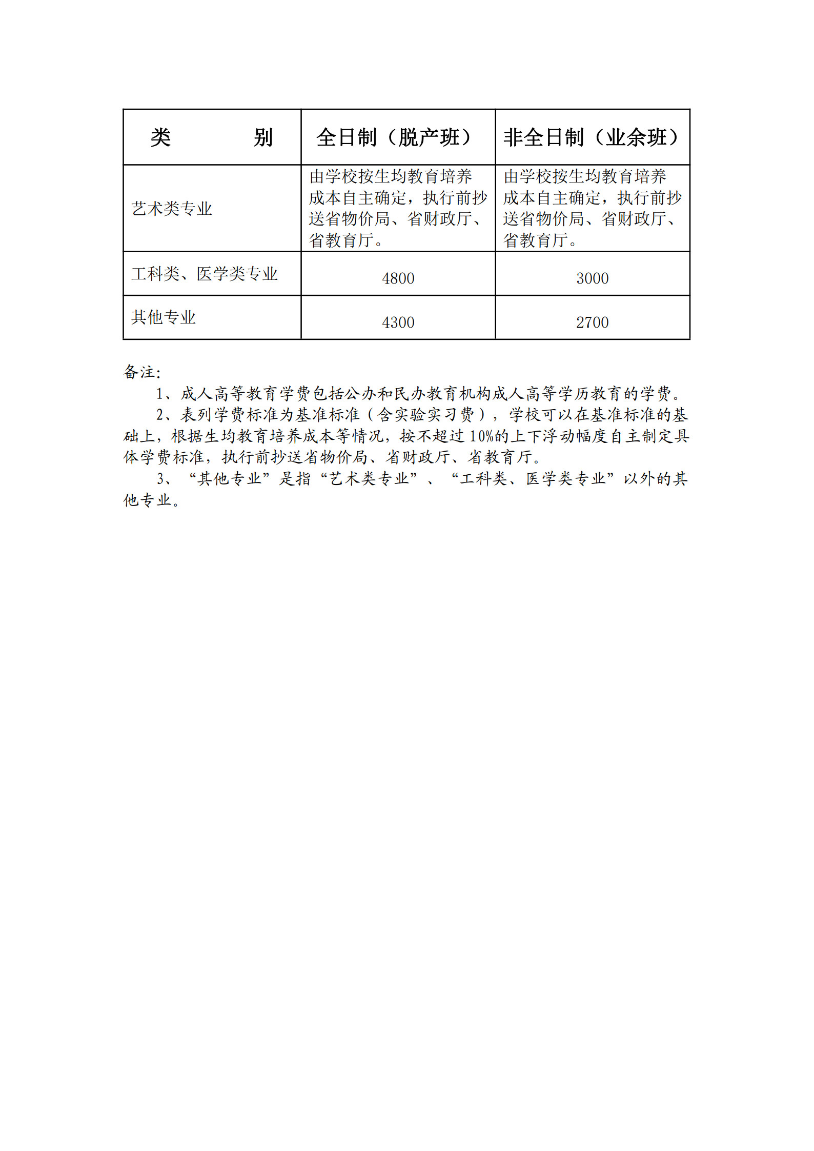
/profile/upload/2026/02/27/2312291430273151_1_20260227163516A059.jpg

/profile/upload/2026/02/27/2312291430273151_2_20260227163535A060.jpg

/profile/upload/2026/02/27/2312291430273151_3_20260227163544A061.jpg